Skip to site menu Skip to page content

Isode

Server Software Solutions for the Military Industry

Isode has been delivering server software product central to military messaging and directory deployments worldwide for more than 20 years.

Subscribed

You have successfully submitted your enquiry. Someone from our company will respond ASAP

About Us

Company social media

Since 2002, Isode has been developing and supporting commercial off-the-shelf (COTS) software for secure messaging. Our software is at the heart of great solutions, built in conjunction with our partners, for Military, intelligence, and Civil Aviation customers in over 150 countries.

Isode’s products include client, server and gateway software for Email Messaging, XMPP Instant Messaging, Directory and Constrained Networks.

Designed to work over both standard internet-quality links and over Constrained Network links (high-latency and/or low-bandwidth) such as SatCom, HF, VHF and UHF, Isode products are in service with Armies, Navies and Air Forces worldwide.

Swift XMPP Chat
M-Link XMPP Server
Icon-PEP (HF Performance Enhancing Proxy)
Red/Black (HF Communication Chain Monitoring Tool)
Icon-5066 (STANAG 5066 Server)
Harrier Web Client with integrated IRIS Forms

Email messaging services for use in constrained bandwidth environments

Isode provides email server, gateway and client products for military messaging using STANAG 4406, ACP127 and SMTP protocols, including gateways between these protocols following ACP145 and MIXER. Isode products are ideal for deployment in both standard and constrained bandwidth environments.

The company also provides clients, gateways and servers for deployment as part of a military email solution:

  • ACP127: M-Switch products provide full support for ACP127 and related protocols, including ACP126, ACP128, JANAP128 and DOI103S. This is the central application for BRASS support.
  • STANAG 4406: Isode’s M-Switch X.400 includes full support for STANAG 4406 (including Annex E for Constrained Network Environments) and,
  • ACP145: Isode M-Switch MIXER can, together with M-Vault (an ACP133 military directory), be configured as an ACP145 Gateway to convert between national variants of S4406.
  • MMHS over SMTP: M-Switch SMTP can provide full military messaging capabilities over the industry-standard SMTP mail protocol.
  • Military Messaging Client: Isode’s Harrier, a web-based military email client, is a modern interface to military messaging compatible with Isode’s server products and Microsoft Exchange.
  • STANAG 5066 Server: Isode’s Icon-5066 is a modem-independent STANAG 5066 server. It enables applications to work efficiently over HF Modems/Radios and allows multiple applications to work simultaneously.

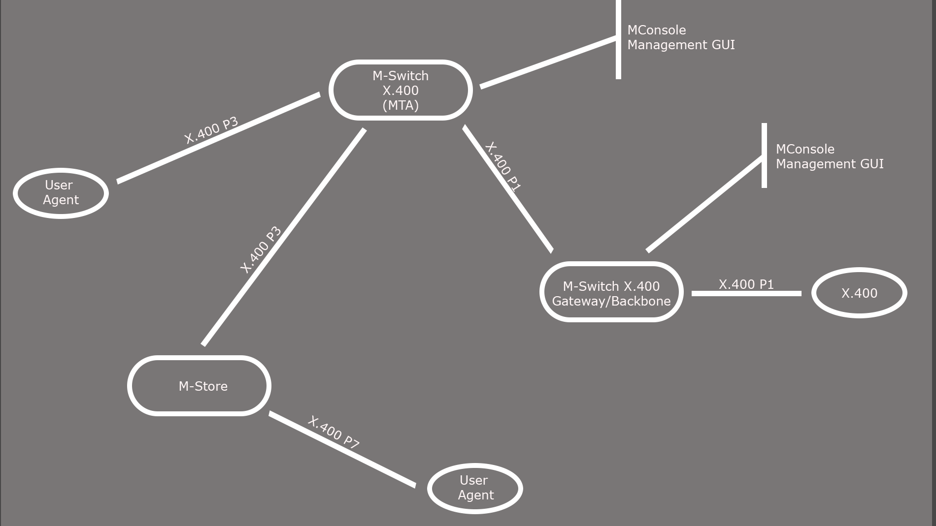
All Isode Email Server products can be deployed as a local MTA providing one or more of Isode’s supported protocols or as a gateway between any of the listed protocols, as well as SMTP and X.400.

Products are additionally optimised for operation in constrained network environments, including support for S4406 Annex E and ACP127 BRASS (Broadcast and Ship to Shore) deployments. Isode’s M-Switch SMTP and M-Switch MIXER also support CFTP (sometimes known as Battle Force Email/BFEM) for simple support of informal SMTP messaging for HF.

XMPP messaging products developed for military use

Isode supplies XMPP servers, gateways and client products ideally suited for military deployments over both internet-quality networks and constrained networks (low-bandwidth and/or high-latency links such as SatCom and HF radio).

Isode provides clients, gateways and servers for deployment as part of a military XMPP solution:

  • M-Link User Server: Robust and scalable XMPP server.
  • IRC Gateway: Gateway between XMPP Multi-User Chat rooms and Internet Relay Chat (IRC) channels.
  • M-Link Edge: An XMPP boundary guard that allows for the application of boundary controls on message traffic, either independently or in conjunction with a High Assurance Guard.
  • M-Link MU Server and M-Link MU Gateway: Isode’s XMPP products, which provide XMPP messaging over constrained networks, enabling efficient use of 1:1 and multi-user chat over HF and SatCom networks.
  • Forms Discovery & Publishing: Publishing, sharing, and subscribing for structured forms (such as MEDEVAC).
  • XMPP ClientSwift is a modern web chat client designed to be used anywhere, on any device. Instant messaging is becoming an increasingly important communication option for militaries, particularly for sharing communication with a large number of users with multi-user chat capabilities.

Voice and video communications are often impractical due to networking constraints and/or operational characteristics. Email or formal messaging is often too slow and cumbersome, where information sharing and associated decision-making need to happen very quickly.

Directory services to support military messaging

Directory services are a critical military component, used for tactical and strategic systems. Military directories, standardised in ACP 133, are used to provide information services, support military messaging, and support infrastructure for other applications such as PKI (Public Key Infrastructure).

Isode provides all the servers and management tools needed to build a military directory.

Directory Server: The M-Vault directory server is the core component of Isode’s offering for military directory, providing the following:

  • ACP133 Conformance
  • Directory Security & Strong Authentication
  • Replication & Distribution

Directory synchronisation with partner organisations using Sodium Sync.

Constrained network products for HF modems and radios

All of Isode’s products are optimised for use over constrained networks (low-bandwidth and/or high-latency) such as SatCom and HF Radio. In addition, Isode produces a modem-independent STANAG 5066 server enabling applications to work simultaneously and efficiently over HF modems/radios.

White Papers

Military Forms Using XMPP

Forms are important for military operations, and there is often a need to handle forms quickly and share with a large number of users.

XMPP Archive and Search

This whitepaper describes the new archive capability in M-Link, and how it enables searching of archive data by end users and operators.

Solution for BRASS

Broadcast and Ship to Shore (BRASS) is an approach used by navies, particularly in Nato countries, to communicate between ships and shore using high frequency (HF) radio.

HF Vision, Strategy & Road Map

This whitepaper gives a summary of Isode’s approach to providing products for HF radio, looking at current and future products, explaining the problems being addressed. The paper starts by looking at why HF Radio is an important technology for BLOS (Beyond Line of Sight) communication, despite its technical difficulties.

BRASS: Revolutionising Naval Communications

HF radio remains a vital communication channel for navies operating Beyond Line of Sight (BLOS), offering resilience in SATCOM-denied environments and as a backup for critical missions.

Cross-Domain Military Messaging

This whitepaper describes Isode’s cross-domain Military Messaging solution, which can also be used to provide cross-domain email services.

Operating TAK Over HF Radio

TAK is a widely used system for reporting location and status information. This whitepaper describes how to operate TAK efficiently over HF radio using open standards for all aspects of the communication.

XMPP and Security Labels

This whitepaper looks at how Security Labels are used with XMPP instant messaging, which is a core capability to support Data Centric Security (DCS).

AMHS Security

This whitepaper describes AMHS Security Services and how they are provided in the Isode product set. AMHS (ATS (Air Traffic Services)) Message Handling Services is used worldwide for the provision of ground-to-ground communication services.

Press Releases

Isode at NATO Edge 2024

Isode is thrilled to announce its participation in NATO Edge 2024, taking place from December 3-5 in Tampa, Florida, US.

Isode Announce Release of Harrier 3.1 and Cobalt 1.1

Isode is excited to announce the release of Harrier 3.1 and Cobalt 1.1. These releases are an important step for our Draft, Review & Release Solution, a capability of particular interest within Military Deployments.

UK Software Receives Key Accreditation from DoD

Isode is pleased to announce that its 'M-Link' instant messaging and multi-user chat server software (based on the XMPP protocol) and 'Swift' desktop client software have been approved for inclusion on the US Department of Defense (DoD) unified communications approved product list (APL).

Isode Support for International MMHS Gateways

ACP 145 was specified to enable communication between CCEB Nations (Australia, Canada, New Zealand, UK, US) by defining a common interface standard for military messaging between nations.

Isode at the High Frequency Industry Association

Isode is pleased to announe that CEO Steve Kille will be speaking at the next meeting of the High Frequency Industry Association (HFIA) meeting in San Diego on 27 January 2011. His talk on 'XMPP over HF using STANAG 5066' covers an area that Isode has invested a lot of time in over the

XMPP a 'Notable Interoperability Highlight' at CWID 2010

The Coalition Warrior Interoperability Demonstration (CWID) is an annual demonstration that showcases information-sharing technologies that can be used by militaries and other government agencies to fill existing operational capability gaps. Initiated by the US, CWID includes participan

IMAP Enhancements in iPhone OS Update (iOS 4)

Apple’s recent update to the iPhone operating system (iOS 4) contains some updates to the device’s IMAP (the Internet standard Internet message access protocol) support. The RFCs now supported are: COMPRESS (4978) ESEARCH (4731) CHUNKING (3030) 8BIT

Isode Release New White Paper

Isode have released a new white paper which looks at how M-Link, Isode's XMPP server is optimized for operation over constrained networks, including satcom, HF radio, and other radio links. The paper starts by looking at the benefits of using XMPP over constrained networks, and the key problems f

IPv6 Support (in R14.6)

This is the first of a series of blog posts describing new features of Isode’s R14.6 release, scheduled for March 2010. IPv6 is the new version of IP. The major change relative to IPv4 (which is the version of IP most widely used) is the much larger address space. While many Isode produ

Isode Aims to Create Common XML Security Policy Information File Format

Isode will work with several leading companies to create a common XML security policy information file (SPIF) format. With the help of Cadmidium, Clearswift, CommPower, eB2Bcom, JSC, Nexor and SMHS, Isode hopes to encourage vendors to use a new system of security labels to exchange inf

Products & Services

M-Link for Constrained Networks

XMPP works efficiently over medium and high speed networks. Many military deployments will use network links with poor and variable quality, such as SatCom and HF Radio, with high latency being a particular problem.

X.400 Message Switch

M-Switch X.400 is an effective and adaptable Message Transfer Agent (MTA) that can be used for local user support or as a gateway, shifting messages between other MTAs.

M-Switch User Server

Military email communications are often transmitted over constrained networks such as HF radio, satellite, and other non-standard channels.

Harrier

Military Messaging is used through various names, including Formal Messaging and High Grade Messaging (HGM).

M-Link User Server

The M-Link User Server is Isode’s primary Instant Messaging and Presence server, built according to the XMPP (eXtensible Messaging and Presence Protocol) standard.

M-Link IRC Gateway

The M-Link IRC Gateway facilitates connections between IRC and XMPP servers. The Gateway functions by linking IRC Channels with XMPP Multi-User Chat (MUC) rooms on the Gateway.

Swift

Swift is a contemporary web chat client that can be utilized on any device, anywhere. It allows for the deployment of a high-capacity, secure chat solution across your network with a deployment that leaves no footprint.

M-Link Edge

M-Link Edge functions as an XMPP Boundary Guard to protect organisational boundaries and facilitate Cross-Domain services.

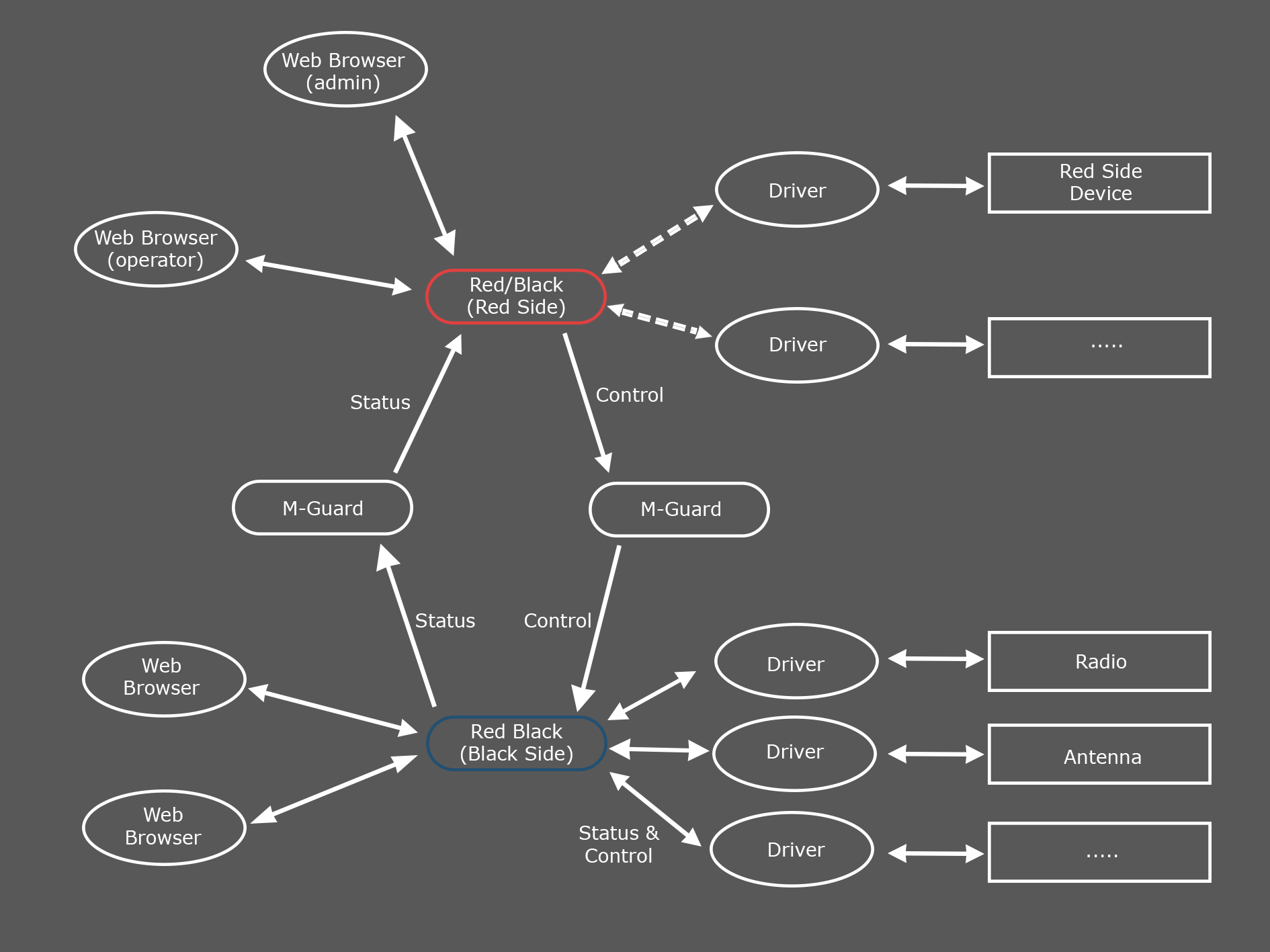
M-Guard: XML Boundary Protection

M-Guard serves as an XML guard at a network boundary to monitor and control traffic flow. M-Guard functions as an application-level data diode and allows traffic to move in one direction.

M-Vault

Isode offers M-Vault, an advanced secure LDAP/X.500 directory server, which functions as a standalone directory server, can be utilised in distributed directory services, or holds configuration and user authentication data for Isode’s messaging solutions.

Icon-5066

Icon-5066 is a modem-independent server designed for STANAG 5066. It ensures efficient application operation over HF Modems/Radios and allows various applications to run at the same time.

Icon-PEP

Icon-PEP supports implementing IP applications over high-frequency (HF) networks using the STANAG 5066 link layer as the connection interface.

Red/Black

Red/Black is a Web-based server that can control and monitor different devices and servers, focusing on HF Radio systems.

Contact Details

Email Address

Address

14 Castle Mews,
Hampton,
Middlesex,
TW12 2NP,
United Kingdom

Regional Offices

Address

Isode Limited
14 Castle Mews
Hampton
Middlesex
TW12 2NP
United Kingdom

Website

Email address

Phone

Fax Number

Related Content